Products
Solutions
Resources
9977 N 90th Street, Suite 250 Scottsdale, AZ 85258 | 1-800-637-7496
© 2024 InEight, Inc. All Rights Reserved | Privacy Statement | Terms of Service | Cookie Policy | Do not sell/share my information
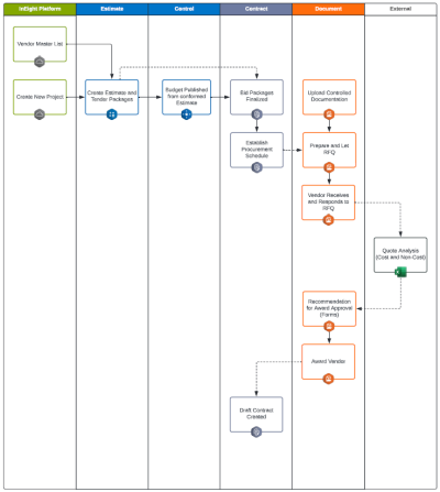
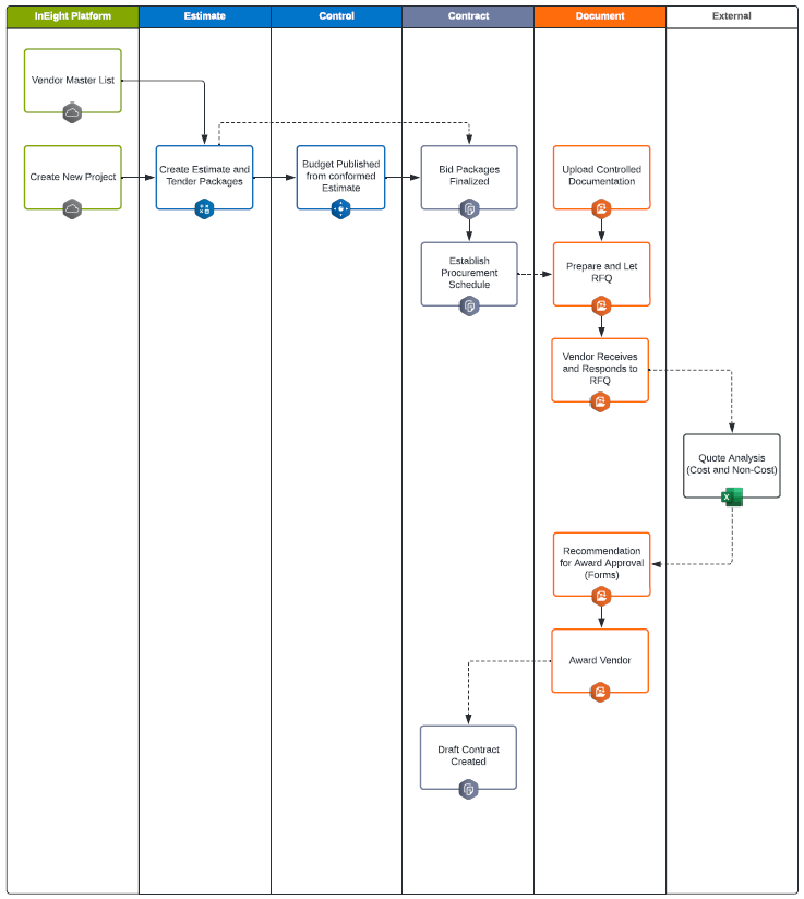
This workflow illustrates the main functions of InEight Contract’s two modules, Bid Packages and Contracts, how they relate to each other, and how they integrate with other applications (Estimate, Control, and ERP).InEight contract – Focused Workflow
This workflow shows the business process for developing contracts before they become awarded, from initial tender estimates, to bid packages, and finally to become draft contracts.
This workflow shows the business process for managing contracts post-award, including management of contract commitments, claiming, and payments.
This workflow walks through variations in how contracts can be managed post-award using the InEight Suite.
Additional Information
9977 N 90th Street, Suite 250 Scottsdale, AZ 85258 | 1-800-637-7496
© 2024 InEight, Inc. All Rights Reserved | Privacy Statement | Terms of Service | Cookie Policy | Do not sell/share my information